¿El virus Covid-19 es el VIH transmitido por el aire? ¿Y ahora se ha inyectado el VIH en numerosas ocasiones a cinco mil millones de personas en forma de vacuna contra la Covid-19?

Recientemente se publicó un artículo científico sobre el virus Covid-19. El documento no fue escrito por un grupo de científicos al azar, sino por personas del Instituto de Virología de Wuhan, incluido el infame Shi Zheng-Li. Se presentó originalmente en septiembre de 2021 y se revisó en enero de 2022, antes de que finalmente se publicara el 11 de marzo de 2022.
El documento afirma lo siguiente:
- Muchos pacientes que tenían Sars-Cov-2 grave tenían «linfopenia», es decir, depleción de todas las células linfocitos T inmunes importantes.
- Este agotamiento fue causado por el suicidio celular (apoptosis) de las células T después de la infección.
- En configuraciones experimentales que implicaban infectar líneas celulares de laboratorio de células T humanas, el virus Sars-Cov-2 fue capaz de penetrar e infectar las células T.
- Este tropismo (atracción a) las células T y la capacidad de infectarlas no estaba RELACIONADO con la forma habitual en que Sars-Cov-2 infecta a otras células, como las células pulmonares, que expresan los receptores ACE2 y TMPRSS2, porque las células T no tienen esos receptores.
- La infección de las células T se produce a través de «LFA-1, la proteína [que] se expresa exclusivamente en múltiples leucocitos».
- Resulta que la proteína gp120 del VIH es la que «activa el LFA-1 en los linfocitos T CD4 y aumenta la susceptibilidad celular a la leucotoxina dirigida a la LFA-1«.
- La proteína gp120 del VIH también se trasplantó misteriosamente al Sars-Cov-2.
- Además, la proteína gp120 se encuentra en la proteína de espiga de Sars-Cov-2, y la proteína de espiga se utiliza en todas las inyecciones de Covid-19 disponibles.
Así que el SARS-CoV-2 destruye las células T inmunitarias al igual que el VIH. También tiene un inserto de VIH gp120 trasplantado, y es ese inserto gp120 específico que permite al VIH entrar en los linfocitos a través del mismo receptor LFA-1. Entonces, ¿el SARS-CoV-2 es el VIH transmitido por el aire? ¿Y ahora se ha inyectado el VIH en numerosas ocasiones a cientos de millones de personas en forma de vacuna contra la Covid-19?
Veamos esto más de cerca:
Linfopenia
Los linfocitos T son células responsables de destruir las células infectadas o cancerosas.
Los glóbulos T son un tipo de glóbulo blanco conocido como linfocitos. Los linfocitos protegen el cuerpo contra las células cancerosas y las células que se han infectado por patógenos, como bacterias y virus. Los linfocitos de células T se desarrollan a partir de células madre de la médula ósea. Estas células T inmaduras migran al timo a través de la sangre. El timo es una glándula del sistema linfático que funciona principalmente para promover el desarrollo de células T maduras. De hecho, la «T» en el linfocitos de células T significa derivado del timo.
Los linfocitos de células T son necesarios para la inmunidad mediada por células, que es una respuesta inmunitaria que implica la activación de las células inmunitarias para combatir las infecciones. Las células T funcionan para destruir activamente las células infectadas, así como para indicar a otras células inmunitarias que participen en la respuesta inmunitaria.
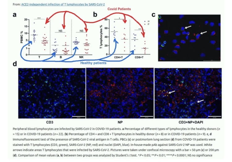
En este gráfico del artículo, puedes ver disminuciones dramáticas en las células T, y también grandes disminuciones específicas de las células CD4 y CD8:

Por ejemplo, la imagen de arriba muestra que tanto las celdas CD4 como las CD8 disminuyen.
A continuación, los autores explican cómo realizaron pruebas genéticas para asegurarse de que las células T realmente se infecten:

VIH y Sars-Cov-2 Usar gp120 para entrar en las células T
El mecanismo principal del sida es el agotamiento de las células CD4. Para Sars-Cov-2, también vemos agotamiento de las células CD4 y CD8. La ciencia ha respondido durante mucho tiempo cómo el VIH infecta a las células T (1991):

La noticia aquí es que Sars-Cov-2 también infecta las células T, y Sars-Cov-2 también tiene el inserto gp120:
Receptor LFA-1
Recuerda que durante los últimos dos años hemos escuchado cómo Sars-Cov-2 infecta las células que expresan el receptor ACE-2 y la proteína TMPRSS2.Adivina qué, nuestras células T no tienen ninguna de esas.

Entonces, ¿cómo se infectan? El documento del Instituto de Virología de Wuhan encontró convenientemente el mecanismo: los receptores LFA-1.

Sorprendentemente, si todavía crees en las coincidencias, el VIH también utiliza el mismo receptor LFA-1 para entrar en los linfocitos, y utiliza la misma proteína gp120 para facilitar la entrada.

Resumen
A partir de los artículos citados, podemos ver que:
- El Covid-19 causa linfocitospenia (depleción de linfocitos) en pacientes de la vida real;
- El VIH también causa el agotamiento de los linfocitos;
- Tanto el Sars-Cov-2 como el VIH utilizan el mismo receptor LFA-1 para entrar en las células T;
- El VIH utiliza la proteína gp120 para unirse al receptor LFA-1;
- Sars-Cov-2 también tiene el inserto gp120.
Y, por lo tanto, el efecto del Sars-Cov-2 y el VIH en los linfocitos es similar en muchos sentidos.
Los murciélagos, sentados en cuevas chinas a mil millas del Instituto de Virología de Wuhan, eran claramente muy inteligentes cuando decidieron añadir gp120 a sus coronavirus naturales. Lo sentimos, ¿dijimos murciélagos? Nos referíamos a Moderna.

Fuente: https://dailyexpose.uk/2022/03/17/wuhan-lab-paper-covid-vaccine-hiv-aids/